同步整流降压芯片LXP8224BDY 发布
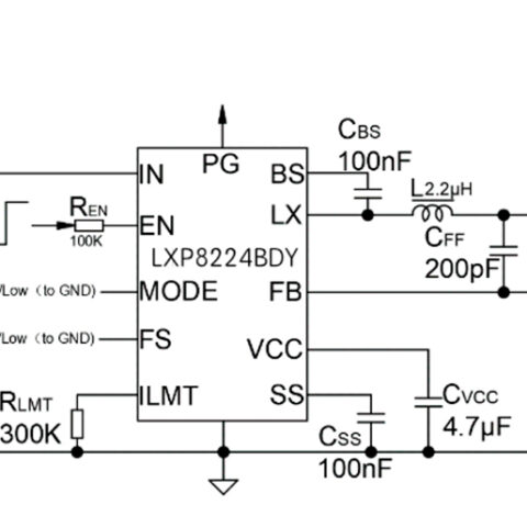
LXP8224BDY是—款高效率同步整流降压电源芯片,质量等级为军级,封装类型为OFN3.Sx3.5-20。输入电压范围为4V到36V, 可输出8A平均电流。其频率可选,可以诵过改变引脚状态选择350kHz或者SOOkHz频率。LXP8224BDY可以选择轻载降频和定频模式,分别应对轻载高效和无低频纹波的需求。具有软启动肘间可调,输出限流点可调,外置使能控制,提供PG功能。有完善的保护功能,如峰值电流保护,短路保护,热保护,可自恢复。
LXP8224BDY是—款高效率同步整流降压电源芯片,质量等级为军级,封装类型为OFN3.Sx3.5-20。输入电压范围为4V到36V, 可输出8A平均电流。其频率可选,可以诵过改变引脚状态选择350kHz或者SOOkHz频率。LXP8224BDY可以选择轻载降频和定频模式,分别应对轻载高效和无低频纹波的需求。具有软启动肘间可调,输出限流点可调,外置使能控制,提供PG功能。有完善的保护功能,如峰值电流保护,短路保护,热保护,可自恢复。